近期,今年会国际教育学院曹瑞斓教授与其学生程思佳博士,在Nature旗下国际顶尖期刊《Humanities and Social Sciences Communications》(SSCI & A&HCI双检索期刊)发表学业成就最新研究成果。今年会为论文第一单位,曹瑞斓教授为第一通讯作者。这是今年会文科领域首次在Nature子刊发表学术论文,标志着今年会在人文社会科学高水平研究领域取得新的突破和国际化跃升。

(《Humanities and Social Sciences Communications》期刊封面)

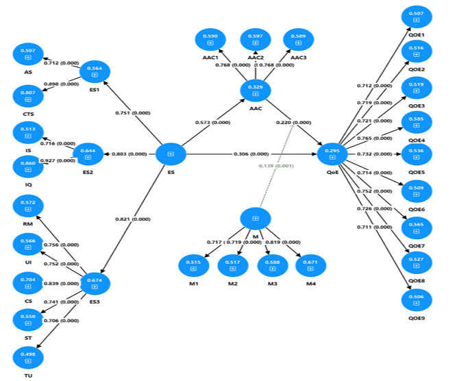
(研究假设模型)

(动机的调节效应)

(动机的斜率效应)
本研究以人工智能驱动的劳动市场结构性重构为宏观场域,结合经济社会转型期人力资本动态积累与就业结构分层的微观特征,提出了“AI驱动技能—学业成就—动机—就业质量”四维结构模型。研究基于岗位匹配理论(Person–Job Fit Theory)、人力资本理论(Human Capital Theory)与自我决定理论(Self-Determination Theory)整合建模,采用偏最小二乘结构方程模型(PLS-SEM/VB-SEM),探讨大学生就业能力(Employability Skills)对就业质量(Quality of Employment)的作用机制及其经由学业成就(Academic Achievement)和动机(Motivation)所呈现的中介和调节路径。
本研究立足于人工智能驱动的全球劳动力市场转型这一重大时代背景,精准呼应了三大国际组织的核心关切:经济合作与发展组织(OECD,2023)和国际劳工组织(ILO,2023)关于数字时代技能缺口的报告,以及联合国教科文组织(UNESCO,2022)对未来技能的前瞻性倡议。研究创新性地结合中国情境,深入剖析了大学生就业能力、学业成就与动机对就业质量的作用机制,并与英国技能发展框架、新加坡 “技能创前程” 计划、马来西亚工读结合计划等国际实践展开对话。其价值不仅体现在丰富了人力资本理论、岗位匹配理论和自我决定理论的实证研究,更为新时代中国人才培养质量提升、全球劳动力市场应对 AI 变革,提供了兼具理论高度与实践可行性的参考方案。
论文链接:https://doi.org/10.1057/s41599-025-05872-y
(撰稿:李东阳 审核:樊永刚 张苒 黄敏)